RedStone Node
RedStone Node is a core module in the RedStone ecosystem, which is responsible for fetching data from different sources and broadcasting it to the Arweave blockchain and the RedStone cache layer.
You can check the compiled oracle documentation here.
📖 Main concepts
| Concept | Description |
|---|---|
| Provider | An entity that fetches the data from external APIs, transforms it to a standard format, and persists collected information in the Redstone data ecosystem. Each provider has a running instance of redstone-node |
| Fetcher (source) | A module responsible for fetching the data from an external API. Examples: coingecko fetcher, ecb fetcher |
| Manifest | Public JSON file that defines the provider's obligation regarding the data that they provide. It sets fetching interval, tokens, sources and other public technical details |
| Config | Private configuration file created by provider |
| Signer | A module responsible for data signing. Examples: EvmPriceSigner, ArweavePriceSigner |
| Aggregator | A module responsible for aggregating the data fetched from different sources. Median aggregator is used by default |
| Broadcaster | A module responsible for broadcasting the signed data. Currently it sends the signed data to the RedStone cache layer. This data may be fetched then through the RedStone API |
| Arweave | Arweave is a new type of blockchain that allows to store data on Blockchain with much lower costs. It is used by RedStone protocol for storing data |
📜 Instructions
- Running a node
- Prepare environment variables
- Prepare manifest
- Add new source
- Add new token
- Publish to NPM
- Deploy manifest on Arweave
- Configure node monitoring
⚙️ How it works
Top level view
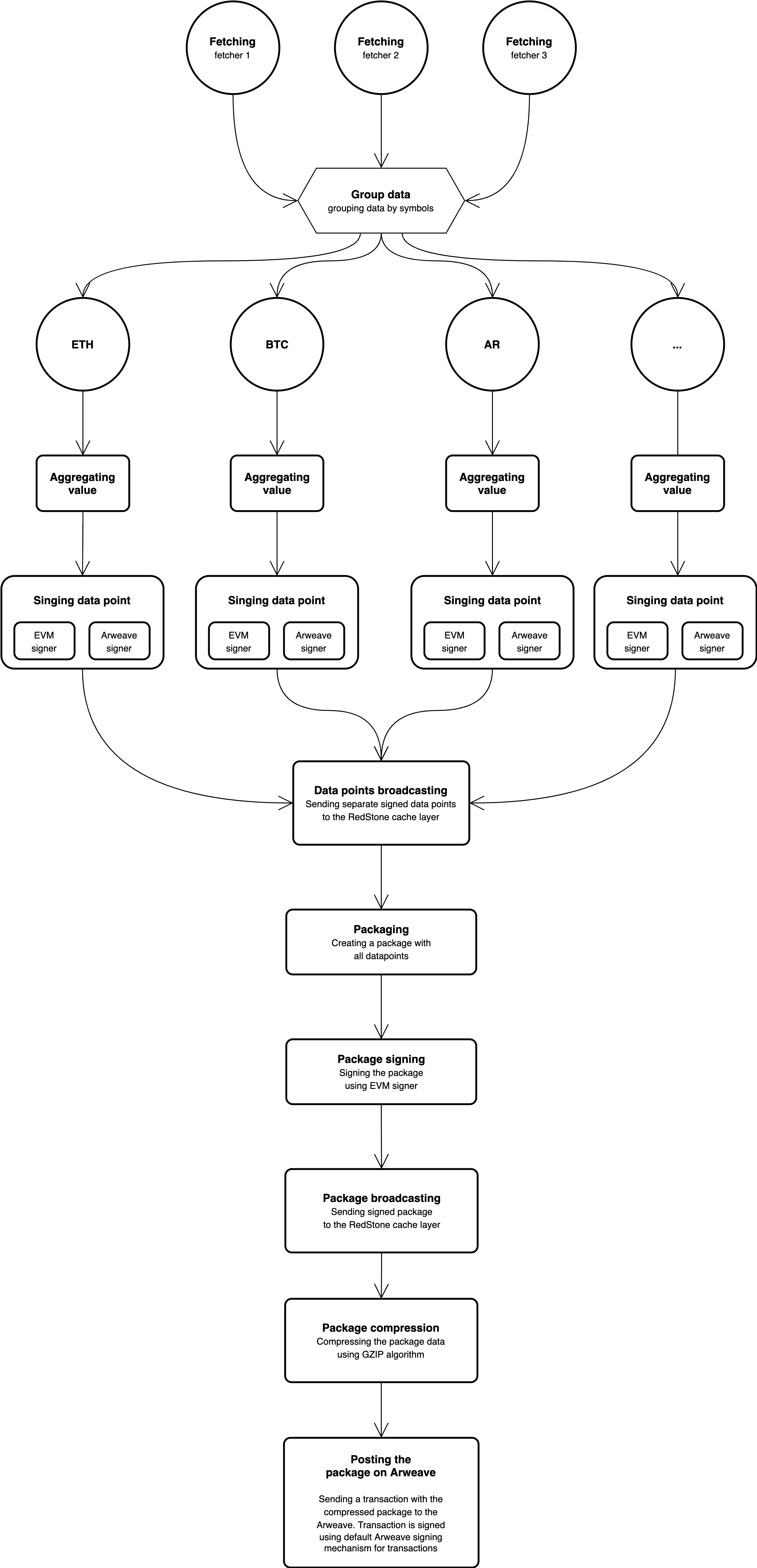
In a cycle, we perform 3 major activities:
- Data fetching - gathering information from external sources
- Data processing - aggregating data and attesting with signature
- Data broadcasting - publishing data to users and persisting it on-chain
Process view
This component fetches pricing data and makes it available to end users. The process consists of the following steps:
- Data fetching - getting data from public or private api and transforming it the standard format
- Data aggregation - combining data from multiple sources to produce a single feed using median or volume weighted average
- Data attestation - signing data with the provider's cryptographic key
- Data broadcasting - publishing the data on publically available message board (like public firebase store)
- Data persistence - securing packaged data on the Arweave blockchain
🛠 Implementation
Each group of subcomponent implements a generic interface and is inter-changable with other implementations:
- Fetchers: connect to external api, fetch the data and transform it to the standard form Examples: coingecko-fetcher, uniswap-fetcher
- Aggregators: take values from multiple sources and aggregate them in a single value Examples: median-aggregator, volume-weighted-aggregator
- Signers: sign the data with the provided private keys Examples: ArweaveSigner, EthSigner
- Broadcasters: publish the data and signature Examples: FirebaseBroadcaster, SwarmBroadcaster
- Runner: execute the entire process in a loop
Data format
JSON ticker
The price (ticker) is represented as a single JSON object
{
"id": "6a206f2d-7514-41df-af83-2acfd16f0916",
"source": {"coingecko": 22.05, "uniswap": 22.03, "binance": 22.07},
"symbol": "LINK",
"timestamp": 1632485695162,
"version": "0.4",
"value": 22.05,
"permawebTx":"g3NL...", // id of Arweave tx that includes this ticker
"provider": "I-1xz...", // Address of the provider's arweave wallet
"signature": "0x...",
"evmSignature": "0x..."
}
Arweave transaction
Price tickers are aggregated per provider and timestamp and persisted on the Arweave chain. The provider is the tx sender.
Transaction tags
{
"app": "Redstone",
"type": "data",
"version": "0.4",
"Content-Type": "application/json",
"Content-Encoding": "gzip",
"timestamp": 1632485616172,
"AR": 45.083730599999996
}
Transaction data
We encrypt transaction data using gzip algorithm to minimize transactions cost. We don't store signature for each price on the Arweave blockchain, because each transaction is already signed using default Arweave transaction signer.
[
{
"id":"a890a16a-ef4a-4e45-91fa-0e4e70f28527",
"source":{
"ascendex":41415.797549999996,
"bequant":41437.738515,
...
},
"symbol":"BTC",
"timestamp":1632486055268,
"version":"0.4",
"value":41416.892911897245
},
{
"id":"81f8c1cc-5472-4298-9d9d-ea48b226c642",
"source":{
"ascendex":2820.8997449999997,
"bequant":2823.8562225,
...
},
"symbol":"ETH",
"timestamp":1632486055268,
"version":"0.4",
"value":2821.3399649999997
},
...
]
Next steps
- Flexible data format - supporting multiple types and formats of data instead of simple price values
- Virtual nodes - ability to quickly run data provider service without the need to configure the node infrastructure
- Improved aggregation logic - implementing multiple types of aggregation (e.g. time-weighted avg) based on users needs and empirical findings
- Full implementation of dispute resolution - implementing and testing the disputes resolution protocol
- Code audits - auditing the core parts of the codes, especially the smart contracts responsible for data transfers to EVM
Flowcharts
Node runner flow
Median aggregator flow
👨💻 Development and contributions
We encourage anyone to build and test the code and we welcome any issues with suggestions and pull requests.
Installing the dependencies
yarn install
Running the tests
yarn test
Building typescript to javascript
yarn build
🙋♂️ Need help?
Please feel free to contact us on Discord if you face any problems.
📜 License
This software is licensed under the MIT © Redstone


